今天是:2020年3月2日 星期一 设置首页 | 收藏添加

2021年度成都市市本级事业单位法人公示信息抽查结果公示

作者:  发布日期:2021-12-16   查看次数:

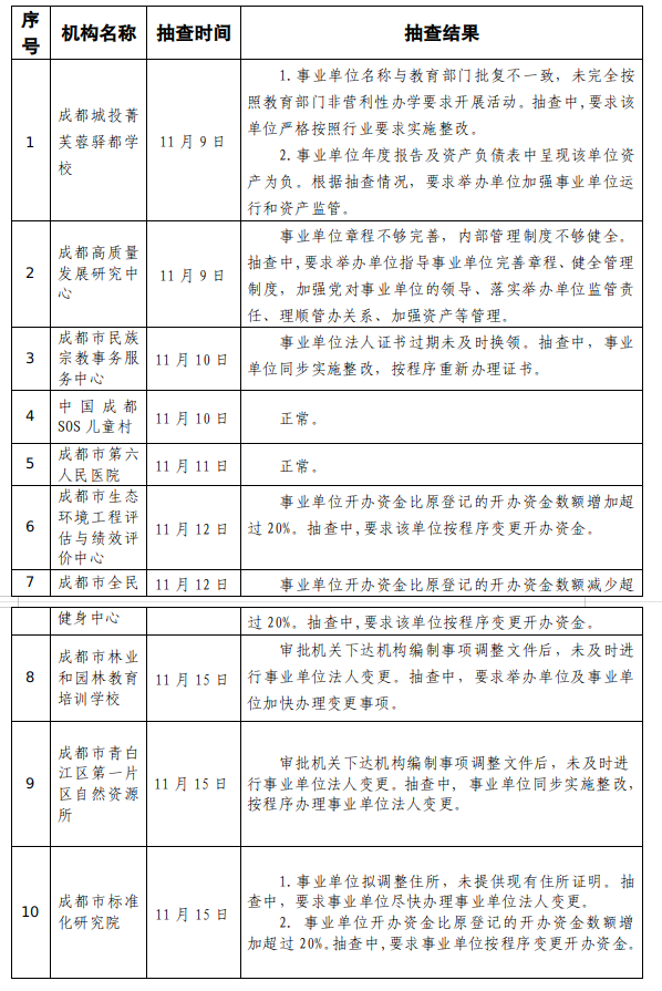
根据《事业单位登记管理暂行条例》及其实施细则、中央编办《事业单位法人公示信息抽查办法(试行)》等有关规定,成都市委编办事业单位登记管理局按照3%比例对10家市本级事业单位实施随机抽查,现将结果公示如下:

1639622194730.png

特此公示。

 

                                                         中共成都市委机构编制委员会办公室

                                                                        20211214





图片已损坏