为贯彻落实市委对“智慧蓉城”建设部署和市委编办有关工作安排,统筹推进区级智慧蓉城运行中心实体化建设,成华区委编办坚持问题导向,根据本地工作实际和机构职能配置情况,借鉴先发地区建设经验,对照市级智慧城市体制机制建设方向,对成华智慧城市体制机制建设进行了深入思考。
一、当前超大城市治理存在的问题
(一)传统管理方式与超大城市治理需要不相适应。庞大的人、物、资金、信息等各类要素向超大城市集聚,城市经济社会系统复杂、市民对美好生活期望值不断提升,在编制相对恒定、严控总量的情况下,仅靠现有人力和技术手段难以精准把握末端情况,城市管理突出问题和隐患问题很难实现全面感知和快速处置,新老问题交织堆积的一些突出问题演变成顽症痼疾,已成为制约区域发展和稳定的重要矛盾。
(二)新生事物层出不穷与管理手段相对匮乏矛盾突出。新经济业态、新商业模式、新兴生活方式这些崭新的管理领域对管理方式创新以及新型工具应用的要求越来越高,管理部门的观念和思维还不能有效顺应数字共生时代,对管理对象的高速、动态变化不敏感,雾里看花,对城市管理的深层次、规律性问题想不到、不知道,难以制定有效的针对性方案。
(三)部门间的协同协作不足。城市管理日益成为一个系统性工程,基于“条块”和“层级”的分工体系固化了各部门的思维和视角,缺乏管理统筹指挥、数据采集分析、风险隐患预警、应急高效处置的协调中枢,导致部门间难以整体联动、高效协同,使得超大城市精细化治理和服务乏力。
(四)业务部门靠前研究不够。虽然设置了区智慧治理中心牵头智慧城市工作,但中心不承担任何条线上的巡查、处置等具体业务工作,对各管理部门协作协同解决突出问题的业务逻辑并不熟悉,即便具有推进业务数字化的牵头职责和技术能力,也难以围绕“高效处置一件事”,推进科学合理的线上线下业务数字化流程再造。
二、成华区智慧治理组织体系基本情况
(一)机构设置
2019年,按照机构改革有关要求,经批准设立成华区智慧城市治理中心,为区政府直属公益一类正处级事业单位,核定编制13名,其中配备主任1名,副主任2名。内设智慧城市建设科、数据资源管理科、网络理政科等5个科室。在全区11个街道统一设立街道智慧治理中心,为街道所属公益一类正科级事业单位,核定编制6名,其中配备主任1名。
(二)运转情况
一是率先建立“大联动·微治理”体系。在构建以网格化管理为核心的社会治理体系基础上,运用互联网思维、智能化手段,以建设“安全防控、政企互动、政民互动”三大平台为抓手,以实施社区网格员专业化、社会化和巡办分离综合改革为突破,以防范化解重大风险为重点,建立了“多网合一、多方联动、多元共治”大联动·微治理社会治理新格局。各街道智慧治理中心与街道网格中心(平台)、综治中心(平台)一体化运作。
二是初步建成“一网统管”的“城市大脑”。充分发挥智慧治理中心“数据管理、指挥调度、城市治理”的三大功能,将中心打造成“一网统管”的“城市大脑”。建成城市公共数据资源池和交换共享平台,逐步实行跨层级、跨领域、跨区域的互联互通、信息共享和业务协同;以智慧治理中心为核心,构建横向到边、纵向到底的指挥调度体系,实现突发事件的及时快速处置;充分运用大数据、云计算、人工智能等新技术,建立了“警情、案情、民情、舆情”四情协作干预机制,初步实现城市运行的在线监测、分析预测和实时预警,服务成华经济社会发展。
三、“智慧成华”职能体系建设的初步设想
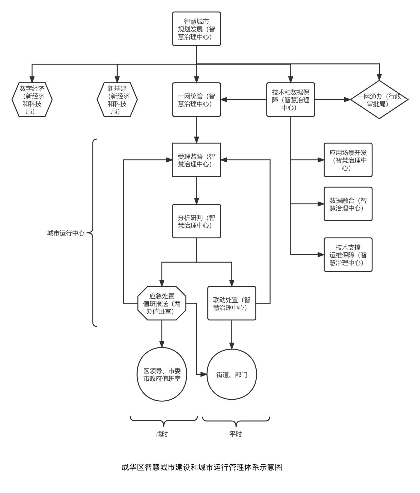
(一)加快推进区级城运中心实体化运作。拟将区智慧治理中心由独立运行调整为区政府办代管,并加挂“区城市运行中心”牌子;会同区委办、区政府办、区应急局、区智慧治理中心等单位,把握城运中心“受理监督”“指挥协调”“信息研判”“应急联动”“数据应用”等重点环节的履职方式、工作量、工作难度等,研究优化区智慧治理中心(城运中心)内设机构设置和运行机制,实现智慧治理中心、城运中心、应急中心、综治中心“四中心合一”,切实发挥指挥枢纽作用;按照市委“即时转换、无缝衔接”的平战结合要求,优化工作流程,理顺“平时”与“战时”两套职责体系,确保平时时刻做好准备迎接战时,战时能够兼顾平时的日常工作,实现管理可闭环。
(二)大力加强智慧城市顶层统揽。有机结合智慧城市建设和超大城市精细化治理,统筹城市管理和经济发展,优化区智慧治理中心职能定位,牵头全区智慧城市建设,承担智慧城市规划、建设工作;推进跨部门、跨单位数据融合;提供技术支撑和服务保障工作;统筹应用场景开发,指导各部门街道开展工作流程数字化工作。加强新基建布局和数字经济与智慧城市建设协调,强化区新经济和科技局在智慧城市建设方面的职责。
(三)有序推进街道城运中心建设。将街道城运中心设在街道智慧治理中心,推动力量下沉、重心下移、保障下倾,实现区街一体化建设;重新优化街道和职能部门的职责关系,优化街道智慧治理中心和相关内设机构职责关系,在智能感知的基础上,统筹各类力量,联勤联动,发现问题、控制风险、解决问题,承担辖区内风险预判、舆情上报、巡查核实、处置配合、执行反馈等工作,提升城市管理综合指挥、协调联动和基层治理等实战能力,推动实现基层事情基层办、基层权力给基层、基层事情有人办。
(四)不断完善协同联动机制。优化专班制工作机制,形成各方联动、共同推进的强大合力。按照“应用为要,管用为王”的价值取向,“观、管、防、处”一体化推进,由应用场景牵头单位靠前研究,会同有关单位根据管理需要和业务逻辑,开展集中攻关。城运平台的生命力在于不断迭代完善,以城市治理“高频急难”为视角的数据场景开发将不断催生出更有价值的治理应用,使智慧治理是先有管理、治理上的“想法”,再有信息技术上的“算法”,最后成为管理服务的“办法”,促进以部门为主导的管理理念、制度、模式创新,推动线上线下联动,部门相互赋能,协同高效处置最突出问题,真正实现“一网统筹”实践中管用,基层干部爱用、市民群众感到受用。(成华区委编办 供稿)

【上一篇】: 关于构建“功能区管委会+专业运营公司”管理体系的思考
【下一篇】: 武侯区坚持“三个导向” 奏好机构编制调研工作“三部曲”
组织机构